www.blafusel.de


  Home  |   Privat  |   Impressum  |   Bücher  |   Computer  |   Mikrocontroller  |   Misc  |   OBD  |   Forum
Aktuelle Zeit: Mittwoch 11. Februar 2026, 18:51

Alle Zeiten sind UTC + 1 Stunde




Ein neues Thema erstellen Auf das Thema antworten  [ 5 Beiträge ] 
Autor Nachricht
BeitragVerfasst: Mittwoch 17. Januar 2007, 17:16 
Guten Abend,

nach langer Zeit habe ich endlich wieder etwas Zeit für meine Hobbys und kann zu einem kleinen Problem von mir, das ich schon länger habe hier mal eine Frage stellen.

Zu meinem Problem, ich habe mit einem Atmel Mega8 eine kleine Schaltung aufgebaut, mit einem ADC Eingang und Ausgängen mit Relais (Treiber IC).

Die Schaltung an sich funktioniert gut. Mein Problem liegt eher bei der Programmierung. Ich arbeite in C++ sollte ich dazu sagen.

Nun habe ich schon oft mit großem Interesse die Schaltungen und Projekte bei blafusel.de beobachtet. Dabei sah ich nun schon 2x die erkennung von Tasterzuständen. Ob ein Taster nur kurz gedrückt wird oder lange. Das ist an sich auch nicht so problematisch, ich habe bei robotern*** dazu einen sehr schönen Artikel gefunden.

Das Problem kommt wenn ich bei dem µC 3 verschedene Felder am ADC habe. Die 3 Felder soller wie Schalter gesehen werden. Das Problem der entprellung löse ich mit einem Timer.
sobald ich diese beiden Problemstellungen zusammenbringe passiert nurnoch Mist. Der ADC scheint zulange zu brauchen einen Wert zu liefern und bringt so alles durcheinander.

ich habe schon verschiedene Methoden versucht den ADC auszulesen leider noch keinen Erfolg :/

Nun die Frage ob sich jemand damit etwas besser auskennt und mir vieleicht helfen kann. Kann auf interesse auch meinen bisherigen Source veröffentlichen :)

MfG Martin


Nach oben
  
 
 Betreff des Beitrags:
BeitragVerfasst: Freitag 19. Januar 2007, 12:57 
Offline
Administrator
Benutzeravatar

Registriert: Mittwoch 6. Oktober 2004, 09:52
Beiträge: 2132
Zeig mal einen Schaltplan von Deinen "Tasten".

Schau mal bei Mini Mega Board vorbei und arbeite die Code-Beispiele durch, da ist denke ich, was bei (A/D).

BTW: Ich habe nichts gegen die Verlinkung zu anderen Foren, wenn dort interessante, werbefreie Info stehen.


Nach oben
 Profil  
 
 Betreff des Beitrags:
BeitragVerfasst: Freitag 19. Januar 2007, 15:23 
Offline

Registriert: Sonntag 23. Juli 2006, 22:26
Beiträge: 15
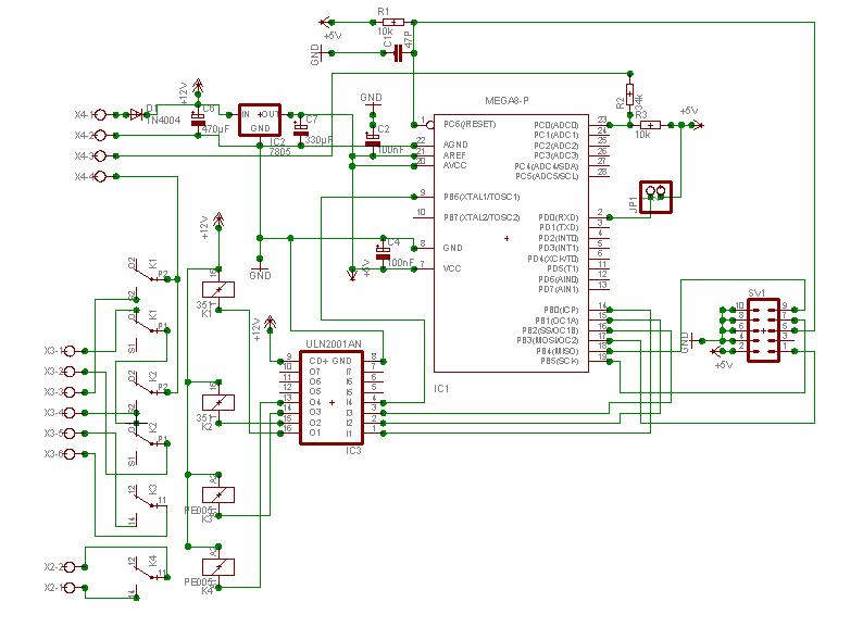
so hier mal das PCB im Anhang

Meinst du den Artikel an sich als Codebeispiel oder einen der links dazu ?

danke für die schnelle Antwort ;)


Dateianhänge:
Dateikommentar: Ich hoffe man kann es erkennen so, sonst poste ich mal die eagle datein
schaltung.JPG
schaltung.JPG [ 62.95 KiB | 18069-mal betrachtet ]
Nach oben
 Profil Private Nachricht senden  
 
 Betreff des Beitrags:
BeitragVerfasst: Montag 22. Januar 2007, 12:28 
Offline
Administrator
Benutzeravatar

Registriert: Mittwoch 6. Oktober 2004, 09:52
Beiträge: 2132
Auf der Seite gibt's 'n Download. Das enthält Beispiele.

Wo sind denn in deiner Schaltung die Schalter?


Nach oben
 Profil  
 
 Betreff des Beitrags:
BeitragVerfasst: Donnerstag 15. Februar 2007, 07:38 
Hi,

hab leider schon lange ncihtmehr geantwortet sry.

sooo, nun eben zur ausgangslage. Auf Port X4-3 kommt eine Spannung an. diese soll vom µC ausgewertet werden und soll damit 4 Zustände erkennen können, 3 Taster und nichts :P

Je nachdem welchen Status er erkennt soll er dann ein Relais anziehen.

Ich kann gerne auchnoch die ADC Felder posten, in welchen Spannungsbereichen er reagieren soll.

Der Spannungsteiler ist an X4-3 nur weil Widerstände dort gegen Masse geschaltet werden. Das ist aber erprobt und nicht das Problem, genauso wie die Felder, die sind auch getestet.


Nach oben
  
 
Beiträge der letzten Zeit anzeigen:  Sortiere nach  
Ein neues Thema erstellen Auf das Thema antworten  [ 5 Beiträge ] 

Alle Zeiten sind UTC + 1 Stunde


Wer ist online?

Mitglieder in diesem Forum: 0 Mitglieder und 50 Gäste


Du darfst keine neuen Themen in diesem Forum erstellen.
Du darfst keine Antworten zu Themen in diesem Forum erstellen.
Du darfst deine Beiträge in diesem Forum nicht ändern.
Du darfst deine Beiträge in diesem Forum nicht löschen.
Du darfst keine Dateianhänge in diesem Forum erstellen.

Suche nach:
Powered by phpBB® Forum Software © phpBB Group
Deutsche Übersetzung durch phpBB.de