www.blafusel.de


  Home  |   Privat  |   Impressum  |   Bücher  |   Computer  |   Mikrocontroller  |   Misc  |   OBD  |   Forum
Aktuelle Zeit: Donnerstag 14. Mai 2026, 20:43

Alle Zeiten sind UTC + 1 Stunde




Ein neues Thema erstellen Auf das Thema antworten  [ 32 Beiträge ]  Gehe zu Seite 1, 2, 3  Nächste
Autor Nachricht
 Betreff des Beitrags: wbh-diag PRO 2.0 über USB
BeitragVerfasst: Sonntag 21. Juli 2013, 15:51 
Offline

Registriert: Sonntag 21. Juli 2013, 15:44
Beiträge: 29
Tag.

Eine Frage zu wbh-Diag Pro 2.0 über USB an einem Laptop mit der Diagnosesoftware wbh-diag 1.30.

Ich habe den Pro-Chip nachträglich in die Hardware der blafusel USB-KKL Interface Model B eingeflochten, siehe Anlage. Die Kommunikation ist jedoch äußerst instabil. Die Software wbh-diag 1.30 erkennt den verwendeten wbh-diag Pro zwar ohne Probleme und zeigt die Versionsnummer 2.0 des Pro-Chips in der Statusleiste an, und auch das Motorsteuergerät meines Polo wird erkannt, und die VAG Gerätenummer des MSG wird in der Kartei "Steuergeräte-Infos" angezeigt, jedoch erscheint beim Klick auf eine andere Registerkarte der Software, zum Beispiel auf "Fehlercodes" oder "Messwerte", immer die Meldung "Kommunikationsfehler" und die Verbindung zum MSG bricht ab. Änderungen an den Timing-Werten für IBT und BDT in der INI-Datei, wie im Handbuch der wbh-diag Software beschrieben, ändern daran nichts. Nur einige wenige Male hatte ich für ein paar Sekunden Verbindung zu den Fehlercodes und Messwerten.

Eigentlich müsste der Pro-Chip laut Beschreibung selbst mit einfachsten USB-Schnittstellen zurechtkommen, so dass ich zuversichtlich war für das Einflechten in die blafusel Schnittstelle.

Ich weiß zwar, dass keine Unterstützung vom Entwickler zu erwarten ist, weil die Fehlerquellen zu vielfältig sind, aber ich würde mich trotzdem freuen über einen Hinweis, ob meine Schaltung wenigstens hardwaretechnisch funktionieren müsste. Zum Beispiel frage ich mich, ob es für die L-Leitung einen Unterschied macht, ob sie über die beiden Transistoren von der TX-Leitung des PRO gespeist wird, oder über nur einen Transistor von Pin 16 des PRO.

Danke für jede Hilfe.


PS:
Das Bild ließ sich erst mit kräftiger reduziuerung der Bildgröße hochladen. Hoffe man kann noch etwas erkennen.
Dateianhang:
USB Schaltung Interpreter-ChipPro_xx.png [30.19 KiB]
2705-mal heruntergeladen


Nach oben
 Profil Private Nachricht senden  
 
 Betreff des Beitrags: Re: wbh-diag PRO 2.0 über USB
BeitragVerfasst: Dienstag 23. Juli 2013, 11:36 
Offline

Registriert: Sonntag 21. Juli 2013, 15:44
Beiträge: 29
Einmal anders gefragt: Hat schon jemand den Pro-Chip über eine USB-Schnittstelle zum Laufen gebracht?


Nach oben
 Profil Private Nachricht senden  
 
 Betreff des Beitrags: Re: wbh-diag PRO 2.0 über USB
BeitragVerfasst: Dienstag 23. Juli 2013, 15:52 
Offline
Administrator
Benutzeravatar

Registriert: Mittwoch 6. Oktober 2004, 09:52
Beiträge: 2132
Die Schaltung ist ja wohl OK, wenn grundsätzlich alles funktioniert. Die Kommunikationsprobleme dürften eher beim Auto (welchem auch immer :roll: ) liegen.

_________________

:verweis: Alles folgende ist Teil der Antwort und wird oben nicht noch mal explizit wiederholt:

Sieh' in die FAQ! Schaue in die Fahrzeugliste, ob Dein Fahrzeug vorhanden ist. Trage Deine Erfahrungen dort ein und hilf so anderen Nutzern!

Ich freue mich über Infos mit Herstellernummern zu VAG Steuergeräten mit CAN TP 1.6/2.0 oder UDS Protokoll wenn die Pinbelegung (Diagnoseleitungen und Spannungsversorgung) bekannt ist.

Nutze PGP für Deine Emails! (PDF lesen)

Dieser Beitrag kann Werbung enthalten.


Nach oben
 Profil  
 
 Betreff des Beitrags: Re: wbh-diag PRO 2.0 über USB
BeitragVerfasst: Dienstag 23. Juli 2013, 18:54 
Offline

Registriert: Sonntag 21. Juli 2013, 15:44
Beiträge: 29
Es ist ein Polo 6N AER 12/99 1.0 37KW mit Bosch Motronic MP 9.0

Vielleicht darf ich noch etwas ausholen. Ich habe die USB-KKL-Schnittstelle so erweitert, dass der Pro-Chip über einen 8-poligen DIP-Schalter wieder ausgekoppelt werden kann, die Schnittstelle also quasi wieder in den "Originalzustand" zurückgeschaltet werden kann. Und in der Schalterstellung für den "Originalzustand" funktioniert die Schnittstelle mit wbh-diag 0.89 nach wie vor einwandfrei. Nur in der Schalterstellung mit dem Pro Chip 2.0 dazwischen wie in der gezeigten Schaltung, da klemmt´s mit wbh-diag 1.30, aber eben nur beim Wechsel von der Registerkarte "Steuergeräteinfo" in eine andere. Bis dahin bleibt die Verbindung zum Steuergerät auch in der Schalterstellung mit dem Pro-Chip aufrecht.


Nach oben
 Profil Private Nachricht senden  
 
 Betreff des Beitrags: Re: wbh-diag PRO 2.0 über USB
BeitragVerfasst: Freitag 26. Juli 2013, 10:52 
Offline
Administrator
Benutzeravatar

Registriert: Mittwoch 6. Oktober 2004, 09:52
Beiträge: 2132
Es dürfte ein Timinproblem sein. Der Chip und die 0.89er Software arbeiten halt unterschiedlich und bei hakeligen Steuergeräten kann es dann dazu kommen, daß eine Software funktioniert und die andere nicht. Allerdings kann ich auch keine Lösung anbieten. Ggf. wirklich noch mal mit den IBT und BDT Werten experimentieren und die Höher ansetzen.

_________________

:verweis: Alles folgende ist Teil der Antwort und wird oben nicht noch mal explizit wiederholt:

Sieh' in die FAQ! Schaue in die Fahrzeugliste, ob Dein Fahrzeug vorhanden ist. Trage Deine Erfahrungen dort ein und hilf so anderen Nutzern!

Ich freue mich über Infos mit Herstellernummern zu VAG Steuergeräten mit CAN TP 1.6/2.0 oder UDS Protokoll wenn die Pinbelegung (Diagnoseleitungen und Spannungsversorgung) bekannt ist.

Nutze PGP für Deine Emails! (PDF lesen)

Dieser Beitrag kann Werbung enthalten.


Nach oben
 Profil  
 
 Betreff des Beitrags: Re: wbh-diag PRO 2.0 über USB
BeitragVerfasst: Freitag 26. Juli 2013, 12:57 
Offline

Registriert: Sonntag 21. Juli 2013, 15:44
Beiträge: 29
Falls wirklich eine der möglichen Kombinationen von IBT und BDT zum Erfolgt führen könnte, dann ergeben sich bei gangzzahligen Schritten für IBT 1...10 und BDT 25...80 theroretisch, ööööhm.... (80-25+1)x10 ~ 560 Kombinationen. Bestimmt 30 davon habe ich schon in groben Schritten getestet. Gibt´s eventuell Anhaltspunkte für "sinnvolle" Kombinationen. Ich möchte mein Steuergerät nicht allzuoft mit Komminikationsabbrüchen belasten. Oder machen solche Abbrüchen dem MSG nix aus?

Edit:
Wie hoch kann man gehen mit den Werten für IBT und BDT?

Im Handbuch der 089er Software sind auf Seite 31 zwei Ini-Einträge beschrieben, die auf USB bezogen sind (USB=ja/nein und USBDelayCorrectionValue). Im Handbuch der 130er Software fehlen diese Ini-Einträge. Macht es eventuell Sinn, diese USB-Einträge in die Ini-Datei für die 130er Software einzufügen und auch mit der DelayCorrection zu spielen?


Nach oben
 Profil Private Nachricht senden  
 
 Betreff des Beitrags: Re: wbh-diag PRO 2.0 über USB
BeitragVerfasst: Dienstag 30. Juni 2015, 20:02 
Offline

Registriert: Sonntag 21. Juli 2013, 15:44
Beiträge: 29
Tag,

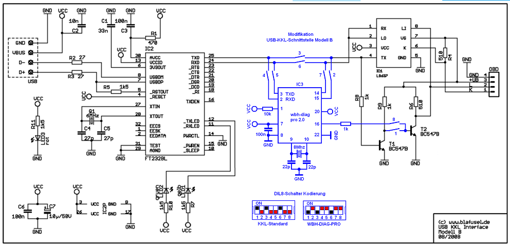
das Thema ist zwar schon einige Jahre alt, aber seit kurzem für mich wieder interessant. Bis heute hat mir die Version 0.89 zum Fehlerauslesen und -löschen ausgereicht, aber nun müsste ich doch einige Grundeinstellungen durchführen, und dafür würde ich die USB-KKL-Schnittstelle sehr gerne mit dem Interpreterchip Pro 2.0 zum Laufen bekommen, wie ursprünglich gedacht.

Ich habe mir die verschiedenen Schaltungen, in denen der Interpreterchip eingesetzt wird, noch einmal angesehen, und dabei ist mir aufgefallen, dass die Sende- und Empfangspins (2 und 3) in der Bluetooth-Schaltung BT4 "überkreuz" angeschlossen sind, also TXD(Pro) an RXD(BT) und RXD(Pro) an TXD(BT). In der RS232-Schaltung aus dem Datenblatt des Interpreterchips (Version 2.1) dagegen scheint der Anschluss direkt zu erfolgen, also TXD(Pro) an T1(MAX232) und RXD(Pro) an R1(MAX232).

Für meine Schaltungsvarainte mit dem USB-Baustein FT232 bin ich nun etwas verunsichert, ob die Sende- und Empfangspins des Interpreterchips (Version 2.0) nun direkt oder überkreuz an den USB-Baustein angeschlossen werden müssen. Ich habe das einmal in die Schaltung eingezeichnet. Außerdem habe ich noch die Transistorschaltung modifiziert, so dass T2 nun vom Interpreterchip (Pin 16) angesteuert wird.

Ich würde mich freuen, wenn ihr (oder der Entwickler des Pro) einmal auf meine Modifikation schauen und mir einen Tipp geben könntet, wie die Sende- und Empfangspins angeschlossen werden müssen.

Danke!


Dateianhänge:
USB KKL Schaltplan mit ChipPro_Frage.PNG
USB KKL Schaltplan mit ChipPro_Frage.PNG [ 114.32 KiB | 149572-mal betrachtet ]
Nach oben
 Profil Private Nachricht senden  
 
 Betreff des Beitrags: Re: wbh-diag PRO 2.0 über USB
BeitragVerfasst: Dienstag 30. Juni 2015, 23:17 
Offline

Registriert: Sonntag 21. Juli 2013, 15:44
Beiträge: 29
PS:
In der Originalschaltung der USB-KKL-Schnittstelle (Modell B) scheint der Pro-Chip direkt an den Pegelwandler angeschlossen zu sein, also TXD(Pro) an TX(L9637) und RXD(Pro) an RX(L9637).

Steige da im Moment nicht mehr ganz durch, wann TXD/RXD direkt und wann überkreuz anzuschließen sind.


Nach oben
 Profil Private Nachricht senden  
 
 Betreff des Beitrags: Re: wbh-diag PRO 2.0 über USB
BeitragVerfasst: Mittwoch 1. Juli 2015, 22:29 
Offline

Registriert: Sonntag 21. Juli 2013, 15:44
Beiträge: 29
Auch wenn der Interpreterchip 2.0 verständlicher Weise nur noch wenige Blicke auf sich zieht, die Modifikation der USB-KKL-Schnittstelle mit diesem Chip funktioniert jetzt. Im Anhang die Schaltung für zwei KKL-Betriebsarten: „Standard“ und „wbhdiag-pro“.

Die Sende- und Empfangsleitungen TXD und RXD zwischen dem USB-Baustein und dem Interpreterchip müssen definitiv überkreuz angeschlossen werden. Weiterer Knackpunkt war wohl die Transistorschaltung. In der Betriebsart „wbhdiag-pro“ wird der Transistor T2 nun von der L-Linie des Interpreterchips angesteuert.

Die modifizierte USB-Schnittstelle tut ihren Dienst nun auch mit der aktuellen Software wbhdiag 2.14. Bei Bedarf aber immer noch mit der alten Version wbhdiag 0.89 oder einer anderen KKL-Software. Nachteilig ist natürlich, dass der Interpreterchip 2.0 keinen Bootloader hat und deshalb keine Updates vom PC über USB möglich sind. Für einen neuen Chip war ich aber zu geizig. Außerdem wird mein Golf IV ohnehin nicht über CAN angesprochen; dafür reicht der 2.0 Chip vermutlich aus. Einige Test am Auto stimmen mich jedenfalls zuversichtlich.

Zwei Dinge sind mir aber aufgefallen:

Mit wbhdiag 2.14 komme ich jetzt wie gesagt problemlos in das Motorsteuergerät und die Kommunikation scheint soweit stabil, aber der Readiness-Code wird nicht aufgebaut. Mit wbhdiag 1.30 funktioniert das. Woran könnte das liegen?

Und in das Bremsensteuergerät (ABS MK60) komme ich weder mit Version 0.89 noch mit 1.30, noch mit 2.14. Die Version 0.89 meldet als Fehler: „KW 2027 Protokoll wird nicht unterstützt“. Die Version 2.14 meldet: „no connection to car“. Die Fehlermeldung von Version 1.30 habe ich vergessen. Testweise habe ich dann mit einer alten Demo von VagCom das gleiche versucht, und damit komme ich zu meiner Überraschung ins ABS-Steuergerät hinein (leider halt ohne die Möglichkeit von Grundeinstellungen, was mir wichtig ist). Jedenfalls scheint VagCom das Protokoll „KWP2089“ zu verwenden für das ABS-Steuergerät.

Bei den Tests habe ich einige Screenshots gemacht. Wäre schön, wenn jemand etwas dazu sagen könnte. Danke!


Dateianhänge:
abs_wbhdiag_089.PNG
abs_wbhdiag_089.PNG [ 30.26 KiB | 149531-mal betrachtet ]
abs_wbhdiag_214.PNG
abs_wbhdiag_214.PNG [ 34.78 KiB | 149531-mal betrachtet ]
readiness_wbhdiag_130.PNG
readiness_wbhdiag_130.PNG [ 31.14 KiB | 149531-mal betrachtet ]
readiness_wbhdiag_214.PNG
readiness_wbhdiag_214.PNG [ 33.13 KiB | 149531-mal betrachtet ]
Schaltplan mit ChipPro 2.0.PNG
Schaltplan mit ChipPro 2.0.PNG [ 113.54 KiB | 149531-mal betrachtet ]
Nach oben
 Profil Private Nachricht senden  
 
 Betreff des Beitrags: Re: wbh-diag PRO 2.0 über USB
BeitragVerfasst: Mittwoch 1. Juli 2015, 22:42 
Offline

Registriert: Sonntag 21. Juli 2013, 15:44
Beiträge: 29
Hier noch der screenshot des vagcom-demo am ABS-Modul (MK60).


Dateianhänge:
abs_vagcom_demo.PNG
abs_vagcom_demo.PNG [ 27.65 KiB | 149530-mal betrachtet ]
Nach oben
 Profil Private Nachricht senden  
 
 Betreff des Beitrags: Re: wbh-diag PRO 2.0 über USB
BeitragVerfasst: Donnerstag 2. Juli 2015, 07:55 
Offline
Administrator
Benutzeravatar

Registriert: Mittwoch 6. Oktober 2004, 09:52
Beiträge: 2132
Das teilw. notwend. "überkreuzen" ist ganz normal. Man muß immer sehen, ob es sich bei dem Chip um einen "Computer" oder "Peripherie" handelt. Bei Computern ist TxD der Ausgang, bei Peripherie der Eingang. Am einfachsten, man schaut dazu ins Datenblatt, da ist die Richtung angegeben. Aber die Schaltung war ja richtig modifiziert.

Die älteren Firmwares unterstützen halt einfach das "KW2089" nicht. Das ist erst ab 3.0 implementiert. Warum der Readinesscode nicht gezeigt wird, kann ich so nicht beantworten. Am besten mal per Terminalzugriff die Kommandos senden und schauen, wie die Antwort aussieht (ATD.., 15).

_________________

:verweis: Alles folgende ist Teil der Antwort und wird oben nicht noch mal explizit wiederholt:

Sieh' in die FAQ! Schaue in die Fahrzeugliste, ob Dein Fahrzeug vorhanden ist. Trage Deine Erfahrungen dort ein und hilf so anderen Nutzern!

Ich freue mich über Infos mit Herstellernummern zu VAG Steuergeräten mit CAN TP 1.6/2.0 oder UDS Protokoll wenn die Pinbelegung (Diagnoseleitungen und Spannungsversorgung) bekannt ist.

Nutze PGP für Deine Emails! (PDF lesen)

Dieser Beitrag kann Werbung enthalten.


Nach oben
 Profil  
 
 Betreff des Beitrags: Re: wbh-diag PRO 2.0 über USB
BeitragVerfasst: Donnerstag 2. Juli 2015, 10:33 
Offline

Registriert: Sonntag 21. Juli 2013, 15:44
Beiträge: 29
Ist das KW2000 nicht ab Version 2.0 enthalten? Steht jedenfalls in der Software-Historie im Datenblatt des pro. Die folgenden Versionen enthalten anscheinend Optimierungen des KW2000. Einen Hinweis auf das "KW2089" ab Version 3.0 finde ich da nicht. Bin da aber etwas wackelig auf den Beinen, was es mit dem "KWP2089" wirklich auf sich hat. Ob das KW2000 jetzt ein Oberbegriff für alle "KW2xxx"-Protokolle ist.


Nach oben
 Profil Private Nachricht senden  
 
 Betreff des Beitrags: Re: wbh-diag PRO 2.0 über USB
BeitragVerfasst: Freitag 3. Juli 2015, 11:02 
Offline
Administrator
Benutzeravatar

Registriert: Mittwoch 6. Oktober 2004, 09:52
Beiträge: 2132
KW2000 ist ab 2.0 drin aber nur die ersten Anfänge. KW2089 gibt es im Grunde gar nicht wirklich. Ist alles KW2000. Erst in den neuen Versionen sind die meisten Fehler korrigiert. Mit alten Versionen kann es also Probleme geben. Ggf. einfach mal ein Leihgerät bestellen. https://www.obd2-shop.eu/index.php/cPath/26

_________________

:verweis: Alles folgende ist Teil der Antwort und wird oben nicht noch mal explizit wiederholt:

Sieh' in die FAQ! Schaue in die Fahrzeugliste, ob Dein Fahrzeug vorhanden ist. Trage Deine Erfahrungen dort ein und hilf so anderen Nutzern!

Ich freue mich über Infos mit Herstellernummern zu VAG Steuergeräten mit CAN TP 1.6/2.0 oder UDS Protokoll wenn die Pinbelegung (Diagnoseleitungen und Spannungsversorgung) bekannt ist.

Nutze PGP für Deine Emails! (PDF lesen)

Dieser Beitrag kann Werbung enthalten.


Nach oben
 Profil  
 
 Betreff des Beitrags: Re: wbh-diag PRO 2.0 über USB
BeitragVerfasst: Freitag 3. Juli 2015, 14:36 
Offline

Registriert: Sonntag 21. Juli 2013, 15:44
Beiträge: 29
Das BT5-Modul übersteigt im Moment die Anzahl freier Euronen in meinem Beutel. Ein Leihgerät zum Testen des aktuellen ProChip am ABS-Steuergerät ist zwar reizvoll, aber mein Notebook hat keine BT-Schnittstelle. Die müsste ich mir extra für den Test zulegen.

Dagegen ist der Kauf eines neuen, einzelnen ProChips für meine USB-Schnittstelle durchaus eine Überlegung wert. Das geänderte Pinout der L-Linie dürfte jedenfalls kein Problem darstellen. Die L-Linie ist schnell umgeschwenkt. Allerdings ist beim neuen Chip ein „TxEnable“-Signal hinzugekommen, mit dem die Datenausgabe des Pro anscheinend vom BT-Baustein aus freigegeben bzw. blockiert wird. Dieses Signal in meiner USB-Schnittstelle dauerhaft auf Masse zu legen, ist zwar ebenfalls kein Problem, aber funktioniuert der ProChip mit Dauer-Low auf TxEnable?


Nach oben
 Profil Private Nachricht senden  
 
 Betreff des Beitrags: Re: wbh-diag PRO 2.0 über USB
BeitragVerfasst: Freitag 3. Juli 2015, 14:59 
Offline

Registriert: Sonntag 21. Juli 2013, 15:44
Beiträge: 29
Da fällt mir noch ein:
Ließe sich bei einem aktuellen ProChip die Firmware auch über die USB-Schnittstelle mit dem Bootloader aktualisieren?


Nach oben
 Profil Private Nachricht senden  
 
Beiträge der letzten Zeit anzeigen:  Sortiere nach  
Ein neues Thema erstellen Auf das Thema antworten  [ 32 Beiträge ]  Gehe zu Seite 1, 2, 3  Nächste

Alle Zeiten sind UTC + 1 Stunde


Wer ist online?

Mitglieder in diesem Forum: 0 Mitglieder und 18 Gäste


Du darfst keine neuen Themen in diesem Forum erstellen.
Du darfst keine Antworten zu Themen in diesem Forum erstellen.
Du darfst deine Beiträge in diesem Forum nicht ändern.
Du darfst deine Beiträge in diesem Forum nicht löschen.
Du darfst keine Dateianhänge in diesem Forum erstellen.

Suche nach:
Powered by phpBB® Forum Software © phpBB Group
Deutsche Übersetzung durch phpBB.de